服务热线:
029-88131266
网站首页
公司概况
公司简介
企业文化
荣誉资质
组织机构
合作伙伴
项目案例
业务范围
安全评价
安全标准化
双重预防机制
应急管理
安全风险评估
安全管理咨询
职业卫生检测评估
重大危险源评估
安全技术托管
消防安全评估
HAZOP分析
主要业绩
新闻资讯
公司新闻
行业动态
人力资源
人才理念
招聘信息
联系我们
联系方式
在线反馈
网站首页
公司概况
公司简介
企业文化
荣誉资质
组织机构
合作伙伴
项目案例
业务范围
安全评价
安全标准化
双重预防机制
应急管理
安全风险评估
安全管理咨询
职业卫生检测评估
重大危险源评估
安全技术托管
消防安全评估
HAZOP分析
主要业绩
新闻资讯
公司新闻
行业动态
人力资源
人才理念
招聘信息
联系我们
联系方式
在线反馈
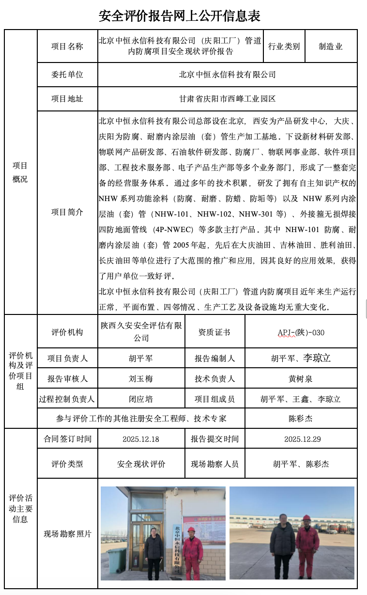
北京中恒永信科技有限公司(庆阳工厂)管道内防腐项目安全现状评价报告
发布时间:2025-12-29     作者:   分享到:
上一篇:陕西延长石油(集团)有限责任公司 管道运输第五分公司安全现状评价报告
下一篇:无